MUN3CAD01-SB電源模塊替代SY98001,TPS62808,TPS62807,TPS62821
2025-04-25 16:36:39
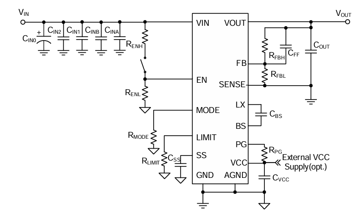
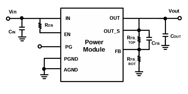
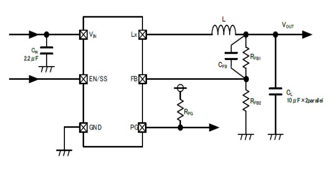
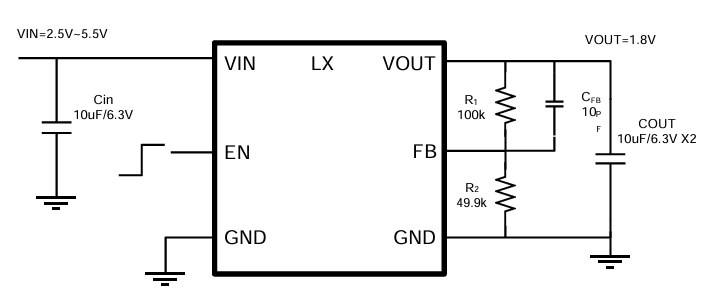
Cyntec(八荒)MUN3CAD01-SB 可原位帶替SY98001,TPS62808,TPS62807,TPS62821,更換 ADI 同級一體化與寬度物品,識別 TI 相匹配物品傷害端輸出功率、電流量訴求(需鑒定越來越低端輸出功率場景設計)。其一體化高節約 PCB 地方,學習設計,施工效率高輸出功率低,無鉛環保標準且靠普性佳,資金低、成成批購買優點明顯的,交房頻次 4 - 6 周、要素有外盤,供貨渠道穩定可靠。