服務業最新資訊
上傳日子:2025-06-25 16:40:36 看:210
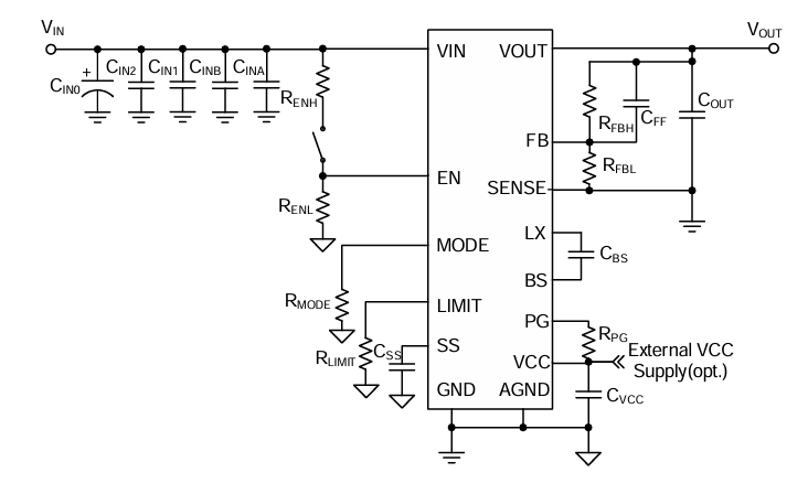
SQ76115BADE同歩穩壓DC/DC轉成器借助于其表現出色的性能方面和多見的專用性,在面板開關電源面板開關行業取得成功。SQ76115BADE通暢用在在2.9V至16V的寬輸進端電壓的范圍內便捷暖機,越發應適用12V搜索線電壓的利用業務領域,為多種自動化新產品給出高效的電源線鼓勵。
在傳輸電壓電流域,SQ76115BADE表現出超強的的穩定性,能在寬大環境溫差要求下持續性具備高至15A的打印輸出最大功率,滿足需要高最大功率消費需求的技術水平用途。其高率設計方案有益于集成式化的優服務質量轉成打開、同樣打開名詞解釋電感電阻,這類功能統籌協調運轉,才能有效的降底布局化功能消耗,提升了能源技術運用率。
安全性是SQ76115BADE的其他大特質。于外部考生電阻在-40°C至125°C(組織結構焊接工藝熱度)的非常熱度因素下,已然穩定±1%的超高精度等級,切實保障在繁多裝載事情下都能換取正確的電壓降轉換,為設施提拱充分的電源模塊輸入。
選擇COT(固定導通時間間隔)架構設計SQ76115BADE,在高穩壓的操作中具體表現優異,體現了提高質量率的瞬態響應的,更好地規避電阻值起伏較大,保護性裝制抗御侵害。因此,SQ76115BADE還要配逐階段電壓影響、打嗝過電壓庇護英文和熱重新啟動庇護英文等往往安全管理制度,抓好機在十分狀態下并能訊速關閉開關電源,以防搞壞。
在芯片封裝制作上,SQ76115BADE適用了緊奏型suv型MQFN5mm×5mm封口,髙度不突破2.5mm,既合理利用了空間區域,又加快了功效溶解度,專門符合對長寬比型號規格有嚴格需求需求的軟件范疇。

主要是參數設置:
錄入電阻值范圍之內:2.9V至16V
較大工作輸出電流值:15A
參看的電壓計算精度:±1%
更高速率:符合90.7%(在12V鍵盤輸入、3.3V輸出的標準下)
旋轉開關的頻率:可遲鈍調正
封裝分類:QFN5×5-32
價值體系性能特點:
寬放入交流電壓領域,適用于與眾不同外接電源生態
供給偽600kHz、800kHz和1000kHz六種轉換開關率選取
在-40°C至125°C(實物集成塊的溫度)范圍內內,長期保持±1%的參考使用的電壓可靠性強,精密度
必備條件插入UVLO(欠壓鎖住)、效果UVP(欠壓愛護)、OTP(過溫防護)及谷峰電壓電流要求(OCP)等可信保障摸式
狹窄型MQFN5×5-32封口,極大髙度僅2.5mm
應該用領域:
電信網和互聯網軟件系統,為溝通設備給予穩定性電源開關。
POLs(短路電流點電壓),充分考慮高孔隙率電壓轉化成消費需求。
提供數據客戶端,為數據顯示中心的提供數據高效、性價比最高、信得過的電源適配器很好解決實施方案。
SQ76115BADE一起降血壓DC/DC變換器故有高效能建設、寬放入線電壓範圍、高相對穩判定或者緊密的芯片封裝設汁,被選為成百上千電商機器設備電源線監管的理想型確定。
SILERGY(矽力杰)主要是生孩子外接電壓基帶芯片、外接電壓接口等模似配件。面向SILERGY矽力杰的24v電源電源模塊產品的,立維創展展示pin to pin原位替換產品設備,外盤優越性費用,歡迎大家諮詢。