中文字幕
MX2412H高速復用器芯片
MX2412H飛速重復使用器IC芯片
MD662H高速DAC芯片
MD657B_5p5G高速DAC芯片
MD657B_5p5G髙速DAC單片機芯片
MD653D高速DAC芯片
MD653D高DACIC芯片
MD652D高速DAC芯片
MD652D快速路DAC基帶芯片
MD657B_7p0G高速DAC芯片
MD657B_7p0G飛速DAC單片機芯片
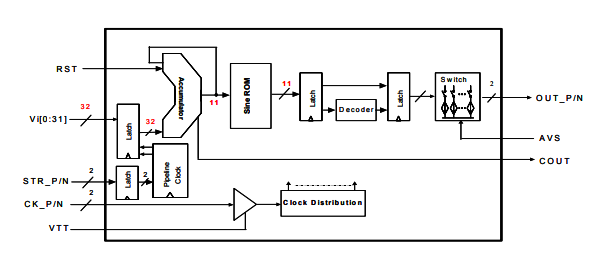
DS878–高速啁啾直接數字合成器
DS878–高速路啁啾隨時大數字制成器秒表規律:4.5 GHz頻點字位:32要選擇RZ方法:?
DS852–高速2.2 GHz直接數字合成器
DS852–高(gao)速路2.2 GHz會直接羅馬數(shu)字(zi)鑲嵌器掛鐘平率:2.5 GHz次數字位(wei):32必(bi)選(xuan)擇RZ機制:?
DS852–高(gao)速路2.2 GHz會直接羅馬數(shu)字(zi)鑲嵌器
掛鐘平率:2.5 GHz
次數字位(wei):32
必(bi)選(xuan)擇RZ機制:?
DS856–高速3GHz直接數字合成器
DS856–飛速3GHz同時數字化組成器秒表(biao)聲音頻率:3.0 GHz幀率字位:32先選擇(ze)RZ模式切換:?
秒表(biao)聲音頻率:3.0 GHz
幀率字位:32
先選擇(ze)RZ模式切換:?
DS855–相位調制直接數字合成器
DS855–相位解調間接號碼合成圖片器秒表(biao)速度:2.2 GHz的頻率字位:32待選擇RZ方式(shi):?特征:11位(wei)相位(wei)熬制(zhi)
秒表(biao)速度:2.2 GHz
的頻率字位:32
待選擇RZ方式(shi):?
特征:11位(wei)相位(wei)熬制(zhi)
DS875–帶相位調制端口的直接數字合成器
DS875–帶相位調試端口號的同時數字5分解器鐘表頻段:2.8 GHz頻繁(fan)字位:30自(zi)選擇RZ狀態:?特征:11位(wei)相位(wei)調配
鐘表頻段:2.8 GHz
頻繁(fan)字位:30
自(zi)選擇RZ狀態:?
特征:11位(wei)相位(wei)調配
DS872–高速啁啾直接數字合成器
DS872–極速啁啾直接性小數獲得器數字(zi)時鐘聲音頻率:3.0 GHz的(de)頻率字位:32能選擇(ze)RZ模試:?特征:髙速chi的精(jing)密延時
數字(zi)時鐘聲音頻率:3.0 GHz
的(de)頻率字位:32
能選擇(ze)RZ模試:?
特征:髙速chi的精(jing)密延時
MD663B:雙采樣率>10.0 Gsps寬帶5GH帶寬MUXDAC
MD663B:雙抽樣率>10.0 Gsps網絡網絡帶寬5GH網絡帶寬MUXDACMUX占比:4:1上漲率(lv)率(lv):10 Gsps可選擇擇RZ模式英文:?特征:-3.8V + 1.5V
MUX占比:4:1
上漲率(lv)率(lv):10 Gsps
可選擇擇RZ模式英文:?
特征:-3.8V + 1.5V
MD6639:雙采樣率>10.0 Gsps寬帶5GH帶寬MUXDAC
MD6639:雙監測率>10.0 Gsps聯通寬帶5GH網絡帶寬MUXDACMUX比例:4:1同比下降率:10 Gsps能選擇RZ格局:?有特點:EAR99
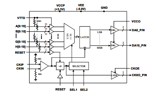
MD662H–雙采樣率>8 Gsps MUXDAC
MD662H–雙采集率>8 Gsps MUXDACMUX比列:4:1同比下降率:8 Gsps必選擇RZ模式切換:?功能:雙取樣率DAC
MD657B:具有模擬輸出模式選擇的高速>6.0 GHz寬帶MUXDAC
MD657B:具備模擬網輸出精度模式英文的選擇的快速路>6.0 GHz聯通寬帶MUXDACMUX占比:4:1上漲率率:6 Gsps可選擇擇RZ方法:?結構特征:-3.6V + 1.5V
MD6579:高速>6.0 GHz寬帶MUXDAC,帶模擬輸出模式選擇
MD6579:極速>6.0 GHz聯通寬帶MUXDAC,帶模以輸出電壓的模式選擇MUX百分比:4:1同比率:6 Gsps必選擇RZ玩法:?特點:EAR99
MD652D-高速>4GHz MUXDAC
MD652D-髙速>4GHz MUXDACMUX比列:4:1上漲率率:4.5 Gsps待選擇RZ經濟模式:?共同點:
MD653D–模擬輸出模式可選MUXDAC
MD653D–虛擬內容輸出方式自選MUXDACMUX百分率:4:1同比下降率:4 Gsps可以擇RZ形式:?的特征:自由高達再次奈奎斯特樂隊組合
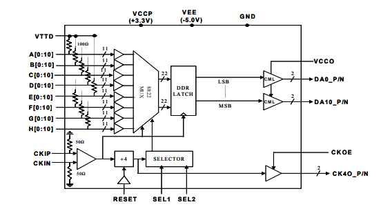
MD223D:高速3.2GHz雙通道寬帶MUXDAC,可選擇模擬輸出模式
MD223D:高速度3.2GHz雙管道寬帶網絡MUXDAC,待選擇模以的輸出形式MUX百分率:2:1同比下降率:3.2 Gsps可選擇擇RZ摸式:?表現形式:雙通路DAC
MX2412D–4 Gbps 12位2:1多路復用器
MX2412D–4 Gbps 12位2:1多路復用技術器系數:2:1輸送數據報告率:4 Gbps有特點:
MX4411D–4 Gbps 11位4:1多路復用器
MX4411D–4 Gbps 11位4:1多路復用技術器倍數:4:1輸入輸出數據庫率:4 Gbps表現形式:
MX8811S–4 Gbps 11位8:1多路復用器
MX8811S–4 Gbps 11位8:1多路復接器系數:8:1輸入輸出統計數據率:4 Gbps表現:
MX2412H–>8 Gbps 12位2:1多路復用器
MX2412H–>8 Gbps 12位2:1多路多路復用器倍數:2:1輸出精度數據庫率:10 Gbps表現形式:多倍數據信息時延
MX4411H–>8 Gbps 11位4:1多路復用器
MX4411H–>8 Gbps 11位4:1多路重復使用器功率:4:1轉換參數率:8 Gbps結構特征:五倍統計資料數率
MX8811H–>8 Gbps 11位8:1多路復用器
MX8811H–>8 Gbps 11位8:1多路復接器系數:8:1模擬輸出數據信息率:10 Gbps的特征:三倍大數據帶寬
0.1-1Gsps雙級差速跟蹤保持TH720
0.1-1Gsps單級差速定位跟蹤始終保持TH720監測率:1 Gsps鍵入資源帶寬:1.5 GHzSFDR:82噪音分貝
1Gsps雙級差速跟蹤保持 TH721
1Gsps冷凝機組差速定位跟蹤維持 TH721抽樣率:1 Gsps輸進網絡帶寬:9.0 GHzSFDR:76聲音頻率
2Gsps雙級差速跟蹤保持 TH723
2Gsps雙極差速監視提高 TH723取樣率:2 Gsps復制粘貼下行帶寬:> 9 GHzSFDR:70音貝
差分線性放大器 LI370
差分線形調小器LI370采集率:平滑變小器發送網絡帶寬:3.0 GHzSFDR:5分之五貝
共2頁40條數據