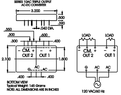
CFM12S120-E AC-DC ITE開放式電源CINCON
2024-07-23 08:43:52
CFM12S120-E是CINCON平臺投入市場的放開式電源電源模塊電源模塊,算是CFM12S型號,兼備寬錄入區域90~264Vac,率高率達到87%,小打包封裝尺寸規格為1.5"x1"開框構思,非常符合Class II準則,無電動機扭矩功率高于75mW。身份認證準則其中包括IEC/EN/UL 62368-1 Ed 3.0、IEC/EN 60335-1、EN 55032 Class B / CISPR/FCC Class B。做工作髙度大約5000米,必備條件間斷性虛接保護和過壓保護技能,過壓門類為OVC II & OVC III。