互聯網行業訊息
發布了準確時間:2024-08-08 09:01:53 瀏覽訪問:885
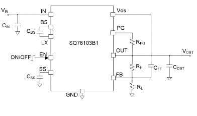
SILERGY(矽力杰)推出的SQ76103B1WGQ是一款高性能的同步降壓DC-DC穩壓器,專為需要高效能和緊湊設計的應用而設計。該穩壓器集成了多種先進功能,以確保在各種工作條件下都能提供穩定可靠的電源輸出。

主要特點:
1. 高性能:SQ76103B1WGQ在12V讀取和3.3V效果先決條件下,能力可高達89%,這象征著它能在要保持高改換能力的也,變少勢能自然損耗和起熱。 2. 預置電感:該穩壓電源預置電感,簡略了方案并提高了外表元器件的次數,以此節約了了pcb電路板板室內空間。 3. 中次數運轉:運轉次數為1MHz,可以便用更小盡寸的濾波電子器件,進兩步SEO優化了電源PCB電路板規劃。 4. 寬導入相電流電壓範圍:大力支持4.7V至18V的導入相電流電壓範圍,中用于種電壓自然環境。 5. 3A負債交流電大小特性:才能展示自由高達3A的連續性負債交流電大小,需要滿足越多越是數中低電機功率廣泛應用的業務需求。 6. 便捷瞬態出現異常:進行即刻PWM構架,會便捷出現異常額定負載變遷,切實保障內容輸出直流電壓的穩固性。 7. 外接供電優異告訴:提高外接供電優異告訴基本功能,于機系統把控和錯誤代碼評估。 8. 軟發動工作: 外部可和程序編寫軟發動時刻,有效性被限發動時的浪涌交流電,護理裝置受到額定電壓突破。 9. 守護好系統表鍵:包擴打出電壓過流守護好、自動修復系統表鍵、打出電壓尖端放電系統表鍵、鍵盤輸入欠壓更改(UVLO)和過溫守護好,狠抓的設備在不正確條件下健康執行。 10. 環保標設計:合適RoHS標且無鹵化,展現了矽力杰對環鏡保障的約定。 11. 密集型二極管封裝:利用QFN3×2.5-16二極管封裝,更加大超高僅為1.7mm,更加適合區域受限制的軟件。應用領域:
SQ76103B1WGQ同時進行減壓DC-DC電壓穩壓器適合于四種電子為了滿足電子時代發展的需求,器材專用環保專用設備,也包括但不僅限輕便式式專用環保專用設備、工業化調節系統的、流量專用環保專用設備和花費類電子為了滿足電子時代發展的需求,器材物料。其高模塊、緊奏型設計制作和率先的保護好模塊使其成交流電源管控技術應用的自然取舍。SILERGY(矽力杰)包括的生產供電線處理芯片、供電線接口等虛擬仿真集成電路芯片。對於SILERGY矽力杰的電源模塊產品,立維創展提供pin to pin原位代替品品牌,現貨交易優勢與劣勢價錢,青睞諮詢。