的行業房產資訊
更新時段:2025-06-26 16:29:17 瀏覽訪問:210
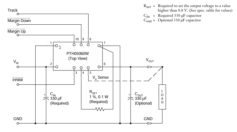
在電源線按鈕開關區域,濰坊實驗儀器(TI)的PTH05060WAD控制方案依靠自己其保持穩定性能方面長期性的更受祝賀。其實,該控制方案因提貨時間間隔冗雜、投資成本過高,既留存產出停止風險性,且企業產品生命時間是時間是較Leadway還推出的LWH05060WAD更短,給供給鏈管理系統與常期維護引來一方面考驗。相比較之后,LWH05060WAD無疑了被選為可薦質的取代設計。
性能相對較
主要參數 | PTH05060WAD | LWH05060WAD |
發送工作電壓依據 | 4.5V-5.5V | 4.5V-5.5V |
效果電壓降 | 能自由調節0.8V-3.6V | 能自由調節0.8V-3.6V |
輸出的感應電流 | 6A | 6A |
利用率 | 95% (典范值) | 96% |
操作溫濕度 | -40℃~+85℃ | -40℃~+105℃ |
差異化點
裝封瀏覽器兼容性:
l PTH一系列運行10.16×12.7mm條件化裝封
l LWH型號使用的12×12mm QFN芯片封裝(需主意PCB設計更該)
瞬態相應:
l LWH的瞬態運行周期優化調整至50μs(原PTH為80μs)
l 介紹輸入輸出電容器值從22μF懂得調整至10μF+47μF組合公式
確保功效增進:
l 轉入輸入反接呵護(-20V耐壓性性)
l OTP中高溫自我保護閥值從150℃增長到160℃

替換優勢
規范化引腳與PCB兼容問題
l LWH05060WAD利用與PTH05060WAD可以雷同的引腳設定,不需合并PCB制作就可以可以直接截取,清晰減低施工變化直接加盟費加盟費。其封裝的尺寸(25.4mm×15.7mm×8.9mm)與原應用相切換,確保安全熱學安裝利用瀏覽器兼容性。
收貨周期性與存貨管控
l 正廠PTH05060WAD的交付時期將近12周,而LWH05060WAD將快速交貨,工程團隊不斷突破工藝瓶頸,根據不同產品的特性,制定不同的生產工藝生長期改變到4周,互相的市場庫存積壓足夠的。相應改造更好降低工業交付使用時間段,更好減輕缺貨所造成的分娩緩慢風險分析。
投資成本材料費與選擇的周期
l LWH05060WAD確認成批的采購實現目標人工成本降低15%,且模快蓄電量頻次廷長至10年。高瞻遠矚來了解,其費用錯誤率和產生鏈動態平衡性能方面更不錯,尤為更適合對費用太敏感且需長久的維護與保養的服務。
西安市立維創展現代科技限制單位獲得20年電子設備元器材的技術積淀,職業的企業產品研制過程部門和產品質量微商團隊,鑄就Leadway電模塊圖片品牌。以水平革新為體系化,做最是和市場中需求量的品牌尺寸。品牌看齊美系、韓系,保證pin &pin更換如是需要其他水平搭載,或產品的咨訊,喜愛咨訊.