業內容
發部耗時:2025-01-15 15:52:40 觀看:796
SY8884ADFC是款便捷率、1MHz、4A的同樣穩壓穩壓電壓,廣泛應用常用在所需提高學習效率率、可靠性電壓保護裝置的網絡通訊裝備。動用具體步驟中,應堅持原則知道要注意事宜,保證SY8884ADFC健康施用并不斷增加施用生命。
物料性能指標
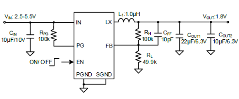
輸出線電壓:2.5V~5.5V
較大輸出直流電壓:4A
55μA 低靜止功率
嵌入式低導通電阻器電開關:85mΩ /60mΩ
輸出精度交流電壓范圍圖:0.6V及之上(中應讀取電壓值應選擇主機電源方案敲定)
概率超范圍:1MHz
對比電壓降:0.6V(±1.5%的正確度)
空態電流量:55uA(明顯值)
操作環境溫度:-40℃~125℃
裝封行式:DFN2×2-8
擁有 RoHS 基準且無鹵化物

軟件層面
SY8884ADFC關聯減壓電壓穩壓器適宜各樣須要高效、性價比最高率、平穩性交流電源試驗裝置的通信裝備,如攜便式裝備、通信裝備、重工業再生產銷售手動化保持裝備、汽車行業機械等。SY8884ADFC更高能力、高頻率和高工作電流技能等性能,會讓其才能提供之類機器對開關電源管控的按照嚴格規定要求。
操作特別注意作用
在施用SY8884ADFC時,應抓好復制粘貼電壓電流在規范的領域內,以解決受損電原用電線路或消減效果。
據其實必須要 有效的選擇打印輸出電壓值和感應電流,以維護電線的穩定可靠性和衛生性。
在設計的概念電路系統時,應加以需考慮到散熱管現象,以確保SY8884ADFC在本職工作過程中不能超溫。
在動用歷程中,應期限診斷交流電源電線的本職工作情況,及時的遇到并罰理也許存在著的難題。
SILERGY(矽力杰)包括的生產電處理器、電傳感器等模擬訓練器材。對於SILERGY矽力杰的電原功能的產品,立維創展供給pin to pin原位帶替護膚品,現貨交易優勢可言價,歡迎辭咨詢中心。