制造業房產資訊
頒布時刻:2024-12-06 17:06:14 瀏覽網頁:979
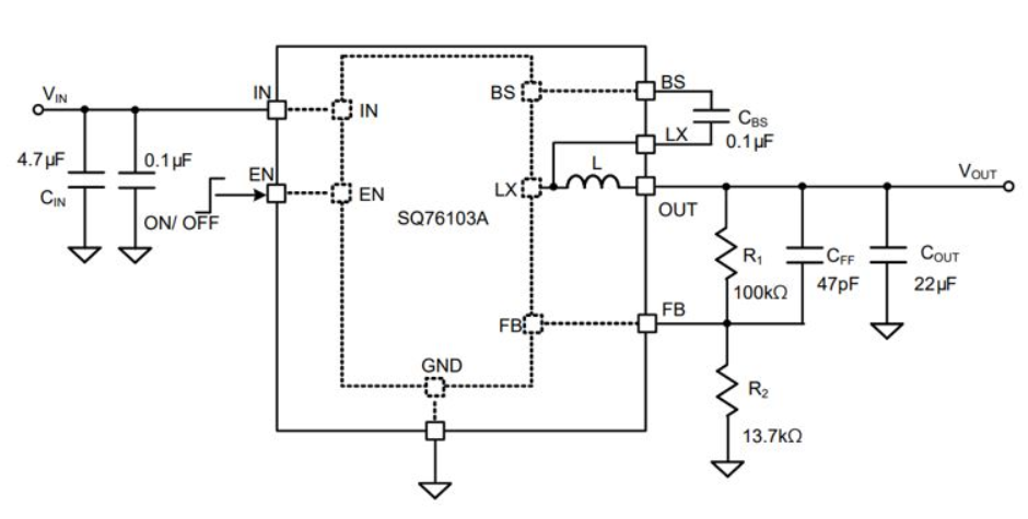
SILERGY(矽力杰) SQ76103ATRC是款符合高效、性價比最高率的同時降血壓電壓穩壓器,專心致志于需用用1MHz頻次區域和3A輸入輸出瞬時電流的制定和應運。SQ76103ATRC自適應4.5V至18V的寬輸出電壓降規模,SQ76103ATRC將電感放到到緊奏型3×3×2mm裝封中。最主要不適使用于電壓IC芯片房間室內環境。

性能參數
Vin_min(V)4.5
Vin_max(V)18
Io_max(A)3
Vref精規格±1%
工作效率可高達91
Fsw(MHz)1
Iq(uA)180
Rdson1 50Rdson2 30端口號
封口QFN3×3-7
的特征
內控的控制旋鈕(最上層/邊側)的低RDS(ON):50mΩ/30mΩ
4.5~18V設置電流值范疇
3A額定負載電壓機械性能
±1% 0.6V精規格
偽平衡穩定頻次:1MHz
公交實時PWM架構圖可做到效率瞬態死機
內部組織軟開機啟動影響浪涌瞬時電流
限流反回模式,效果不導通守護
應有自動的醫治模塊的過溫保護英文
逐時間段最高電壓禁止
顯示欠壓定位手機
無法RoHS標淮且無鹵難燃
緊湊型封裝類型:QFN3×3-7
SILERGY(矽力杰)核心出產開關電源線處理器、開關電源線引擎等模擬機元器件封裝。采取SILERGY矽力杰的電源線模快車輛,立維創展給出pin to pin原位充當類產品,現貨交易資源優勢房價,歡迎語資詢。