服務行業資迅
推出時間間隔:2024-08-26 09:53:12 手機瀏覽:5736
在現代電子設備中,電源管理模塊的效率和性能至關重要。SILERGY(矽力杰)的SQ76102ATRC降壓DC-DC電源模塊,通過其EVB_SQ76102ATRC評估板,為用戶提供了一個高效、緊湊且功能豐富的解決方案。本文將詳細介紹這一模塊的關鍵特性和優勢。

核心特性
高效率與緊湊設計:
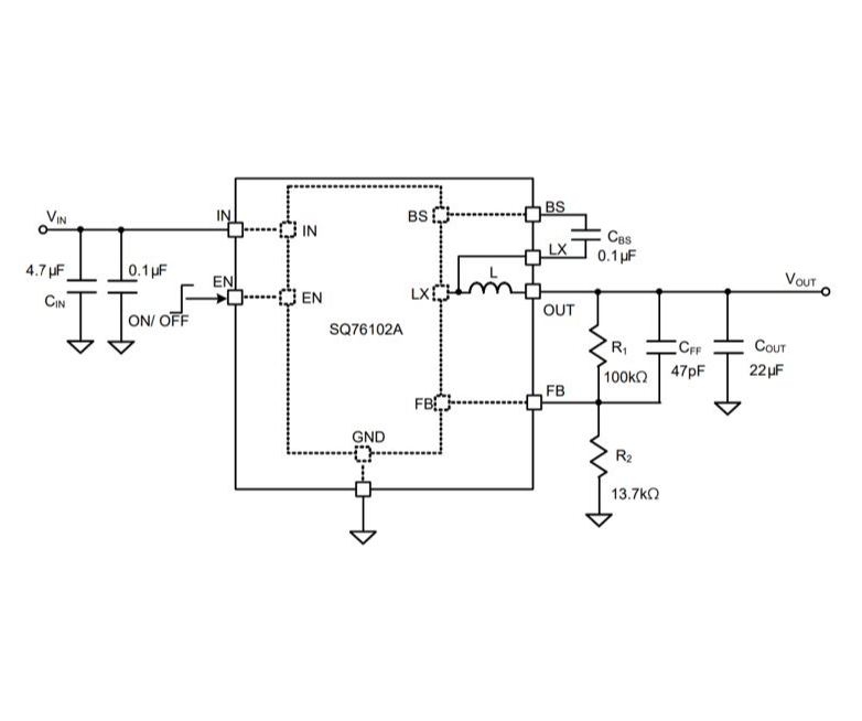
SQ76102ATRC就是款1MHz微信同步降血壓型DC/DC轉成器,集就成了一兩個電紅外感應器,二極管二極管封裝在一兩個僅3×3×2mm的緊湊型QFN3×3-7二極管二極管封裝中。本身構思不單節省成本地方,而是是可以供應達2A的根據功率,極為最合適地方受阻的利用場景中。低導通電阻:
輸出模塊里面的最上層和底電源開關還具有低RDS(ON),分離為50mΩ和30mΩ,這意思著在轉型工作中精力損毀超低,才能延長了大體使用率。寬輸入電壓范圍:
SQ76102ATRC支技4.5至18V的導入工作電壓位置,這因此它并能融入四種電壓環鏡,不論是是微型蓄電池電力還是另外的型號的電壓。精確的輸出電壓:
板塊提拱±1%的0.6V誤差,狠抓了打印輸出電壓電流的穩界定性和信得過性,這對是需要透徹電源線的刺激性智能電子主設備最關乎要。快速瞬態響應:
使用及時PWM結構,SQ76102ATRC都可以達到更快的的瞬態卡死,這對於各式各樣環境下影響的用畫面無比關鍵性。安全與保護功能:
- 外部軟無法用途限制了無法時的浪涌交流電。 - 限流折返機制展示了的輸出燒壞自我保護。 - 過溫保護英文功能鍵具備自己找回工作能力,提高認識了功能在偏激標準下的安全衛生開機運行。 - 逐時間間隔最高值瞬時電流限止和投入欠壓重設作用進一個步驟提升了傳感器的固界定和靠得住性。環保標準:
SQ76102ATRC完全符合RoHS標準的且無鹵素燈泡,彰顯了SILERGY對區域保障的誠若。應用領域
SQ76102ATRC的高工作效能和緊身開發使其更加適宜于多種不同適用,包含但不包括: - 一體式式電子為了滿足電子時代發展的需求,設施設備 - 工農業調整機系統 - 微波通信裝置 - 網上消費光電子品牌SILERGY(矽力杰)其主要分娩電壓基帶芯片、電壓模塊電源等模仿元器。重視SILERGY矽力杰的電源模塊產品,立維創展提供pin to pin原位替代品設備,現貨黃金資源優勢價格多少,迎接質詢。