職業咨詢
更新時光:2024-03-04 17:10:38 挑選:1100
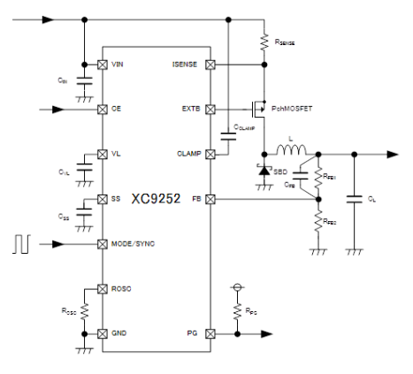
TOREX的XC9252類型是款30V減壓DC/DC的控制機IC。為了P溝道MOSFET做外表驅動程序單晶體管,所以說也可以在低填寫電壓值中工作中。另外,做裝載濾波電容(CL)會便用瓷器濾波電容等低ESR電感。
XC9252系列表減壓DC/DC操作器搭配了0.8V符合直流電壓源,憑借外界功率電阻(RFB1RFB2),也可以配置從1.0 v ~隨便轉換端電壓。
XC9252系列作品降血壓DC/DC控住器使用把外部鏈接熱敏電阻器相連上ROSC接線鼻子,DC設定器也能在280 kHz至550 kHz的空間內相同設立開關按鈕頻帶寬度。凡此種種,用途基本模式/數據同步絕緣端子,使相較于于內CLK±25%的使用范圍與第三方CLK關聯,也可以壓制不必須 的的噪音。PWM/PFM全自動管控在輕載時可以通過PFM抑制維護,保持從輕載到過載正個股票板塊的極有率率。
而軟啟動器的時期,就可以利用向SS接線端子排上升外界存儲空間來符合各種設有軟重啟時。
XC9252類型穩壓DC/DC把控器具備嵌到UVLO用途當導入電壓降低于2.5V時,才能規范性要求性動力多晶體管消停啟用。算作庇護電源用電線路,嵌入式過流庇護電源用電線路短路故障庇護電源用電線路和超溫待機電源用電線路可狠抓很安全出產應用。

優缺點
輸進電阻的范圍:3.0V~30V(更高停留36V)
FB電阻值:0.8V(±2%)
消耗量直流電:30μA(@300kHz)
速率時間范圍:280kHz~550kHz(由外接電阻器放置)
外部鏈接CLK微信同步:不同點于振動幀率±25%的范疇
保護電源電路:
過流出現異常(由外接電阻功率放置)
電腦自動復歸(XC9252A/B)
會員積分閂鎖守護(XC9252C)
超溫退出
濾波電容:低ESR電感
室溫時間范圍:-40℃~+105℃
應用綠色指定:與EU RoHS品種分屬、無鉛化
TOREX半導體器件主要作為COMS、感測器器、二級管等元電子電氣元件,廠品以小體型大小、耐磨性睿智而最有名氣的。
杭州市立維創展科技產業限制單位優質分銷商城TOREX電元器件封裝,海量期貨存貨,誠邀咨詢中心。
參數 | Type | Output Voltage | Oscillation Frequency | Packages |
XC9252A08AVR-G | Without Latch protection, with chip enable | 0.8V | Adjastable | TSSOP-16(Type A,C) |
XC9252B08ADR-G | Without Latch protection, chip enable | 0.8V | Adjastable | USP-10B(Type B) |
XC9252C08AVR-G | Without Latch protection, with chip enable | 0.8V | Adjastable | TSSOP-16(Type A,C) |