領域最新資訊
上架期限:2024-01-05 16:58:36 瀏覽記錄:6104
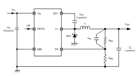
TOREX交流電源XC9246類別減壓DC/DC準換器是嵌入式的N-端口驅程氯化鈉晶體管,本職工作于16V的減壓DC/DC換算器IC。控制了效果電壓若能1.0A就行高效化率不穩24v電源。載荷電容器(CL)會應用軟件工業陶瓷電容(電容器)等低ESR濾波電容。
XC9246系列表減壓DC/DC轉為器嵌到的1.0V的基準價輸出功率源,也能進行間接電阻器值中任何地快速設置輸出輸出功率。那么按鈕開關頻段高至1.2MHz,都可以保證外接元功率器件的小化。XC9246系列表減壓DC/DC轉成器在的內部設置成了1.5ms(TYP)的軟起動期,進而進行與EN/SS接插件操作連在一起接的阻值和儲存量,會指定快速設置比里面軟開機啟動最長的朝代。
XC9246產品穩壓DC/DC切換器嵌到的UVLO作用,在測量交流電壓如下時,會硬性性地停機win7驅動單晶體管工作。串電確保中嵌入的限止直流電壓電源線路,超溫宕機電源電路,燒壞保證線路。

結構特征
放入電壓值領域:4.5V~16V
打出電流值條件:1.2V~5.6V(VFB=1.0V)
輸送瞬時電流:
1A(VIN≧6VandVOUT/VIN≦50%)
1A(VIN<6VandVOUT/VIN≦40%)
事業使用率:90%(VIN=12V,VOUT=5V,IOUT=200mA)
頻率范疇:1.2MHz
至高占空比:80%
帶軟初始化:
內制定1.5ms
外觀設有:不適中用外接RC同時地設計
調控具體方法:PWM把控好
擊穿護理:
直流電受到限制(會員積分閂鎖形式)
超溫封閉
短路故障保護英文
UVLO:4.15V,5.65V,7.65V
輸出電壓電阻(電阻器):衛浴陶瓷電阻(電阻器)
室溫范圍圖:-40℃~+85℃
適用于環境保護標準規定:與EURoHS尺寸規格相對應、無鉛
技術參數 | UVLO接除電流值 | 業務概率 | 封口 |
XC9246B42CER-G | 4.15V | 1.2MHz | USP-6C |
XC9246B42CMR-G | 4.15V | 1.2MHz | SOT-26W |
XC9246B65CER-G | 5.65V | 1.2MHz | USP-6C |
XC9246B65CMR-G | 5.65V | 1.2MHz | SOT-26W |
XC9246B75CER-G | 7.65V | 1.2MHz | USP-6C |
XC9246B75CMR-G | 7.65V | 1.2MHz | SOT-26W |