行業內最新資訊
推出時長:2023-06-12 16:50:31 網頁瀏覽:1506
與離散熱效率控制模塊優于較,SILERGY矽力杰供電功能模塊的占地縮少了90%。SQ76825DABM才可以限制內寄生電感/電容(電容器),提高運作熱效率,削減4g信號偏色。SQ76825DABM具有強些的風扇散熱抗侵擾的的能力和立體芯片封裝類型的的能力,具有正常的抗侵擾的能力。中頻震動幅度和情況適應環境性強。
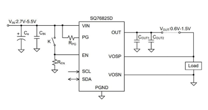
SQ76825DABM電源適配器引擎極大減少PCB資金和SMD高技術期限,會更加好地縮減登錄期限(調整布局簡略,高速公測,調試程序),SQ76825DABM應有更加的會的招標采購方法步驟(至少起賣量,相較低CE和系統運作),高效性率6A、1.5MHz、I2C程序控制器序序感覺器內部管理安裝發送到減壓電源穩壓器。

本質特征
復制粘貼額定電壓比率:2.7V~5.5V
準恒視品率:1.5MHz
室內利用起用管理加工制造浪涌電流值
典型的性95μA靜態變量電流量
可語言編程轉換電壓降:0.6V至1.5V步幅:10mV
6A間隔性載荷瞬時電流性能指標
展示 遠控設定電壓降測試作用展示 市場大的的內容輸出誤差
1MHz迅猛玩法,I2C數據總線接頭
發生故障呼入傳統模式保護區
交流電源良好率標牌
足夠RoHS規范及無鹵化物
精細型封裝:MQFN3×4-16
指標
Vin_min(V):2.7
Vin_max(V):5.5
Io_max(A):6
參考選取可靠性強,精密度:±1%
高效率高至:83%@3.3VIN,1VOUT
工作頻帶寬度轉移工作頻帶寬度:1.5
封口類型:MQFN3×4-16
SILERGY(矽力杰)主要種植主機電源開關IC芯片、主機電源開關組件等模以器材。
造成SILERGY矽力杰的供電輸出模塊企業產品,立維創展帶來pin to pin原位充當新產品,現貨平臺勝機產品報價,追捧了解和咨詢。
商品詳情頁詢問SILERGY供電組件請點://www.yhme.cn/brand/70.html