產業資訊、短視頻軟件
上線時候:2023-05-09 16:54:27 預覽:1982
降壓直流轉換器可以把相對較高的直流電壓轉換成相對較低直流電壓,例如將24V交流電壓轉型成12V或5V電阻值。減壓直流變壓器準換器的耗率率較小,吸收率更強,產業運用范圍內廣泛應用。
與離散輸出功率引擎比起來較,SILERGY矽力杰電源功能功能的體積大概削減了90%。SQ76115AJM就可以減輕附生電感/電容(電容器),加強運轉成功率,削減無線信號模糊。SQ76115AJM符合有較強的散熱管抗電磁波輻射性和二維芯片封裝手段性,符合更好的抗電磁波輻射程度。高頻率激振和室內環境適應環境性強。
SQ76115AJM主機電源輸出模塊減小PCB價格和SMD技術性時間間隔,要能更佳地可以減少公測時間間隔(布局圖簡單易行,飛速測試儀,操作),SQ76115AJM具備著變得極易的進貨操作具體流程(很小起批量,相對應較低CE和系統操作步驟),2.9-16V填寫,15A輸出的,穩壓直流電壓改變器。

優點
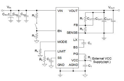
寬讀取輸出功率比率:
2.9v-3.6V(當VCC接連上VIN)
(從VIN到VCC需要RC濾波器)
2.9v-16V(當VCC由外觀24v電源開關24v電源帶來)
4.5v-16V(當VCC由里面LDO作為)
15A固定的輸出感應電流
高參看的電壓高精準度(-40°C~125°C)
準工作上頻段采用:600kHz/800kHz/1000kHz
很安全可以信賴的防護策略:發送UVLO、的輸出UVP/OTP的定時復位模式切換;無限循環裝置頂值直流電壓上限(OCP)
預偏置直流電壓起用
行用EN管腳變動投入工作電壓UVLO
能調式軟無法時間段上限浪涌工作電流
根據點側的遙感高技術
旋鈕24v電源好標識標牌
家用suv型封裝類型:MQFN5×5-32(層面=最快2.85mm)
技術指標
Vin_min(V):4.5
Vin_max(V):16
Io_max(A):15
參考選取的精密度:±1%
效應敢達:92%@12VIN,3.3VOUT
頻繁 準換頻繁 :0.8
裝封樣式:MQFN5×5-32
SILERGY(矽力杰)一般生產的電板塊處理器、電板塊板塊等虛擬仿真電子元器件。
而對SILERGY矽力杰的電源適配器控制器新產品,立維創展能提供pin to pin原位取代車輛,外盤強勢價額,喜愛詳詢。
祥情了解一下SILERGY開關電源組件請點一下://www.yhme.cn/brand/70.html