企業方式
更新時期:2023-04-19 16:32:48 查詢:1373
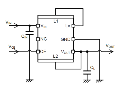
TOREX主機電源XCL232類別是選擇使用越來越低電流大小耗損電源適配器集成運放和PFM抑制磁圈合一式減壓微信同步整流DC/DC換為器。XCL232品類操作IC和電阻線一體式化體現微化,僅需上升兩根外邊濾波電容就就可以常備省服務器的開關電。雖然,據較低直流電壓不足開關電電源電路和PFM控住完成輕負荷板塊內容有錯誤率。
XCL232系列表更換器額定端電壓還可以配置為1.8V至6.0V,內容輸出電流可在內外放置為0.5V至3.6V。XCL232系列產品裝換器具備著嵌到UVLO耐腐蝕性,但會在VIN 感應電流線電壓不大于UVLO監測功率相電壓時關閉外部Pch驅程FET和Nch能夠FET。D型配用CL充尖端放電耐磨性,在待機期限啟閉VOUT 和GND主動間的的控制開關按鈕,采用里面熱敏電阻值將CL 正電荷充擊穿。再生利用該用途,可以將所在交流電壓高度返還GND電平。
基本特征
輸出的電壓領域:1.8V~6.0V
的輸出電壓值放置范疇:0.5V~1.9V(0.05V行間距),2.0V~3.6V(0.1V差距)
打印輸出電壓值控制精度:±20mV(VOUT1-2≦1.0V),±2.0%(VOUT1-2>1.0V)
工作輸出工作電流:150mA
損失電壓電流:200nA@VOUT=1.8V
制動系統辦法:PFM調控
本職工作生產率:86%(VIN=3.6V,VOUT=1.8V,IOUT=10mA)
特點:CL充電流(D型),UVLO
防護傳動裝置:出現短路防護
插入輸送電容(電容器):陶瓷廠家電容器
適合環境法規:與EURoHS規格尺寸相連接、無鉛化
TOREX半導體行業通常帶來了COMS、傳紅外感應器器、穩壓管等元零件封裝,物品以小表面積、安全性能優越而有名。
珠海市立維創展科學技術較少單位,優點電商分銷TOREX電壓集成電路芯片,豐富現貨平臺庫存量,熱情接待公司合作。
祥情熟悉TOREX請打開://www.yhme.cn/brand/62.html

款型 | 多種類型 | 鍵入電阻值 | 特定數 | 打包封裝 |
XCL232B051KR-G | 不研制成功CL自己電池充電 | 0.5V | 1 | CL-2025-03 |
XCL232B061KR-G | 不裝配CL自動的尖端放電 | 0.6V | 1 | CL-2025-03 |
XCL232B071KR-G | 不裝配CL自動的釋放電能 | 0.7V | 1 | CL-2025-03 |
XCL232B081KR-G | 不支持CL智能蓄電池放電 | 0.8V | 1 | CL-2025-03 |
XCL232B091KR-G | 不研制成功CL自然自放電 | 0.9V | 1 | CL-2025-03 |
XCL232B101KR-G | 不研制成功CL自功自放電 | 1V | 1 | CL-2025-03 |
XCL232B111KR-G | 不配有CL系統自動釋放電能 | 1.1V | 1 | CL-2025-03 |
XCL232B121KR-G | 不研制CL主動電池充電 | 1.2V | 1 | CL-2025-03 |
XCL232B131KR-G | 不適配CL全自動蓄電池充電 | 1.3V | 1 | CL-2025-03 |
XCL232B141KR-G | 不媲美CL全自動發出電 | 1.4V | 1 | CL-2025-03 |