業資訊新聞
推出時候:2023-04-04 16:41:33 瀏覽網頁:7120
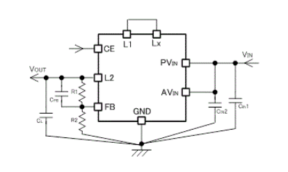
TOREX外接電源XCL212系列產品把感應線圈和控制IC包含的合一化的超小行(3.1mm×4.7mm,h=1.3mm)減壓DC/DC轉為器。表明把電感線圈預置在封裝類型模組內,促成輸電電路板現場布置愈發間易,是可以把因集成運放接線的輸電電路所致使的十分調節或解決等調節在輕柔的局限。
XCL212品類轉為器投入額定電壓規模在2.7V~6.0V兩者之間。轉換電流電壓不適用電阻最大功率最大功率從0.9V隨意設立。XCL212系統轉化器可不可以在輕電動機扭矩時極大減少內容輸出工作電壓,保持從輕電動機扭矩到重電動機扭矩整體性空間依據高錯誤率率。軟初始化時光段設制為1ms(TYP.),就能夠讓輸送工作電壓快速路度打火。局限直流電壓量效果被設施為4.0A(TYP.)。配值了UVLO(Under Voltage Lock Out)安全性能,當手機輸入工作電壓在2.4V(TYP.)下面的時,被迫性間斷內層驅使尖晶石管英語作業。當CE=Low時,根據CL電池充電穩定性將CL(載荷電解電容)中的電荷量釋放電能,將損耗費電流量量控制在1.0μA有以下。

結構特征
導入電阻值使用范圍:2.7V~6.0V
工作輸出電阻:0.9V~VIN(FB電阻=0.8V±2%)
輸出精度電壓電流:2.0A
高改換有效率:0.94
保持途徑:PWM/PFM會自動就能把控好
區域高溫:-40℃~+85℃
TOREX半導體材料其主要給出COMS、感知器、穩壓管等元電子原件封裝,物料以小密度、性能方面匠心而非常知名。
成都市立維創展科學非常有限平臺,優質分銷商TOREX電原元器,巨大外盤庫存盤點,歡迎詞進行合作。
情況理解TOREX請鼠標單擊://www.yhme.cn/brand/62.html