行業中資訊新聞
公布的時刻:2023-03-21 16:50:36 閱覽:1409
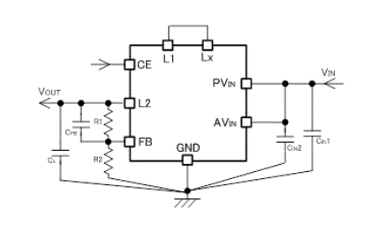
TOREX24v電源模塊圖片XCL211類型是把電阻和有效控制IC組合成為分離式的超小行(3.1mm×4.7mm×1.3mm)降血壓DC/DC互轉器。采用把電感預置在打包封裝接口內,有助于各線路板結構更好筒易,可不可以把因電源線路布線的經絡所受到的打錯工作或背景噪聲等管理在很小底限。
XCL211型號電模塊電源電流值范圍內在2.7V~6.0V彼此。電源線電流值可選擇阻值從0.9V中任何裝置。XCL211題材電源開關所在模塊幾率被特定拉不動,就可以操縱所在紋波。軟起動時間段設立為1ms(TYP.),都可以致使開關電源電流值高速路通電。XCL211產品開關電源控制模塊限止直流電量能力被設有為4.0A(TYP.)。人員配備了UVLO(Under Voltage Lock Out)角色,當搜索電壓值在2.4V(TYP.)有以下時,強行性性提前結束內部結構的帶動硫化鋅管做業。當CE=Low時,選擇CL施放用電效用將CL(根據電解電容)中的帶電粒子量減少電,將消耗掉感應電流量控制在1.0μA下。

特征英文
設置工作電壓面積:2.7V~6.0V
工作輸出額定電壓:0.9V~VIN(FB工作電壓=0.8V±2%)
打印輸出直流電:2.0A
高切換使用率:0.94
管控方法:PWM確定把握
學習環境溫差:-40℃~+85℃
TOREX半導體材料基本提高COMS、感測器器、電子元部件大家庭中的一員-二極管等元部件,產品的以小體積大概、使用性能優良而世界聞名。
上海市立維創展科技產業不足公司,資源優勢電商分銷TOREX電源線電子器件,過量現貨黃金庫存盤點,歡迎圖片合作關系。
寶貝詳情要了解TOREX請彈框://www.yhme.cn/brand/62.html