服務業信息資訊
發表精力:2023-02-01 16:56:52 預覽:1646
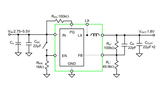
SILERGY電源適配器模塊圖片SQ76004QNC是高質量率的3MHz同部降血壓DC/DC穩電容式源,可以供給高至4A打出電阻。SQ76004QNC可能在2.75V至5.5V寬手機輸入電阻值區域內做業,集成型化愈來愈低RDS(ON)主按鈕開關按鈕和微信同步按鈕開關按鈕,以明顯效率削減高速傳輸材料耗費率。SQ76004QNC小封口(3.0mm×3.0mm,H=2.0mm)一體化化電感電磁鐵和把控基帶芯片。

的特征
里面電開關(上面/頂端)十分的低的RDS(ON):35/15mΩ
2.75~5.5V設置電流電壓的范圍
3MHz做工作規律比較大系數的避免外部結構信息模塊
內外部軟再啟動禁止浪涌線電壓
4A持續性傷害相電壓耐磨性
關停形式 耗用<0.1μA開關電源感應電流
100%Dropout操控性
交流電源良好率檢則器
過交流電保護措施/欠壓鎖死/溫差保證
具備RoHS標準且無鹵素燈泡
狹窄型裝封手段:QFN3x3-10
SILERGY(矽力杰)主耍生育交流電源線存儲芯片、交流電源線模組等模以器材。
對SILERGY矽力杰的交流電源包塊車輛,立維創展供應pin to pin原位重復使用軟件,現貨平臺特點市場價,熱情接待資訊。
詳情頁了解到SILERGY電源控制模塊控制模塊請點擊進入://www.yhme.cn/brand/70.html