制造行業方式
分享期限:2019-01-24 14:32:08 查詢:1679
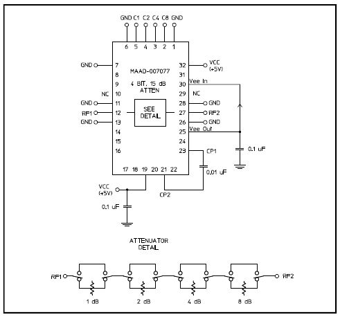
MACOM的MAAD-007083-000100不是款GaAs FET 5個數字衰減器,中含一體化TTL驅動軟件器。步長為1.0 dB,總衰減的范圍為31 dB。該集成電路芯片所采用32引腳FQFP-N外表面貼裝裝封。伴隨優秀的的接地技木,該數據衰減器可能提供不同于6 GHz的效能。MAAD-007083-000100是非常采在想要計算精度,線方便,額定功率較低和人工價格低的場所,。
品牌
型號
貨期
庫存
MACOM
MAAD-007083-000100
1周
200
如若您需要購MAAD-007083-000100,請點擊右側客服聯系我們!!!
結構圖
