的行業信息資訊
發布信息時光:2021-12-17 17:10:38 打開網頁:1422
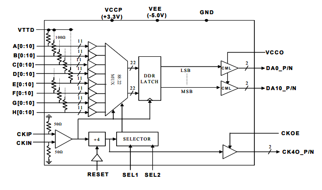
EUVIS MX8811H等同于8:1多路復用器的高速11通道。雙數據速率鎖存器使用數據速率為時鐘速率兩倍的11位差分數據輸入輸出。輸出驅動器的上拉電源VCCO可用作安裝適合最流行的高速接口標準規定(如CML或LVDS)的輸出電平。EUVIS MX8811H多路復用器可在高于4GHz的時鐘頻率下運行。數字數據輸入端為單端,具有片上100歐姆終端電阻,EUVIS MX8811H參照電壓VTTD可承載適用于各種各樣單端接口標準的寬范圍電壓電平。調節引腳SEL1/SEL2選擇最好采樣窗口,以適用88個輸入數據的各種各樣延遲。EUVIS MX8811H提供除以8的時鐘輸入輸出CK8O_P/N和采樣相位選擇(SEL1和SEL2),以提升相對于輸入數據的采樣相位對齊。為需要同步多個MX8811S芯片輸入輸出的應用程序提供復位功能模塊。CKOE引腳用作在不中斷內部操作的情況下使用/禁用CK8O_P/N時鐘輸入輸出的輸入輸出驅動器,以方便系統應用。

一般優點
?11位8:1(共計88:11)多路復用技術器,一個差分輸進轉換位的開機運行濃度高出8Gbps;
?制定當做EUVIS >8Gsps MUXDAC(如MD622H和MD662H)或高的數據庫速率單位字生產器需要備考的增加的數據庫多路多路復用;
?用到單端的數據和復位鍵鍵入的VTTD片上100歐姆刷卡設備;
?11位差分對復制粘貼效果,加上拉24v電源VCCO,以匹配好多種個種高速收費站主板接口規格歸定;
?最棒輸入的數據取樣市場選(SEL1/SEL2);
?擁有發送輸出驅動包器施用/禁止上下調整(CKOE)的相互依存乖以4石英鐘LVDS輸入輸出輸入輸出,不應該暫停電子器件的內層操作流程;
?恢復實用功能摸塊,同步軟件二個集成電路芯片技術應用;
?2.7W基本功能耗損率;
?TQFP二極管封裝,帶露外襯墊,以增長保護接地和水冷;
珠海市立維創展科學是EUVIS的微商代理供應商商,大部分作為EUVIS的全球各地頂尖級的高速公路數模轉變DAC、簡單羅馬數字的頻率合出器DDS、復用技術DAC的基帶芯片級服務,及其髙速采樣板卡、gif動態波形圖情況器等服務,原廠期貨,價格多少好處,歡迎辭詳詢。