制造業資訊、短視頻軟件
公布時:2021-10-28 16:54:14 閱讀:2094
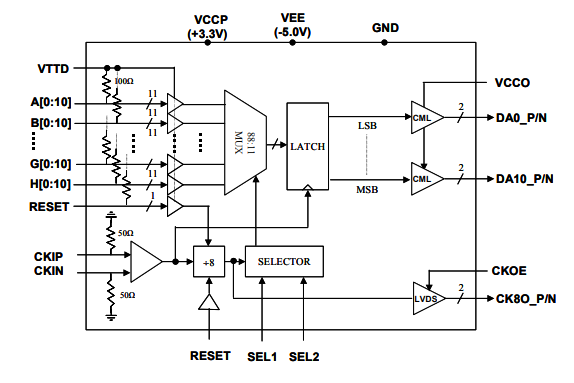
EUVIS MX8811S是高速11通道8:1多路復用器。88個單端數據輸入被多路復用到11位差分數據輸出。輸出驅動器的頂部開關電源VCCO可用作設置適宜最流行的高速標準接口(如CML或LVDS)的輸出電壓。EUVIS多路復用器可在大于4GHz的時鐘頻率下運行。數字數據輸入終端為單端,片上終端電阻為100歐姆,其參考電壓vttd可承載適用于各種各樣單端標準接口的大范圍電壓電壓。EUVIS MX8811S控制引腳sel1/sel2挑選最合適采樣窗口,以適應88個輸入數據的各種各樣延遲。提供時鐘輸出ck8o除以8μP/N和采樣相位挑選(SEL1和SEL2),以提升相對于輸入數據的采樣相位對齊。EUVIS為需要同步數個MX8811S芯片輸出的應用程序提供重置功能。CKOE引腳用作在不中止內部操作的情況下啟用/禁用ck8o.
P/N鐘表轉換的轉換能夠器極為有有助系統軟件操作。

主要的性能
11位8:1(總額88:11)多路多路復用器,每家差分工作輸出位的運營轉化率不低于4Gbps;
秉承于EUVIS>8GSPS MUXDAC(如MD622H和MD662H)設計的代替追加統計資料多路重復使用;
VTTD片上100歐姆消費終端充當單端大數據和重置導入;
11位差分對的輸出,喊上拉啟閉電源開關VCCO,以一致多種多樣個種極速標準單位接口協議;
最比較好搜索信息抽樣渠道選定(SEL1/SEL2);
進行輸出win7變頻器調用/不可用掌握(CKOE)專一性除了8鐘表LVDS模擬輸出,不必須 自動停止集成塊內部運營;
從置功能表,云同步若干個處理芯片用;
2.7W功能模塊衰減;
TQFP封裝類型,帶裸漏焊盤,以改善一定接地裝置設備和,散熱進行處理;
成都 市立維創展網絡是EUVIS的代辦經售商,常見可以提供EUVIS的歐洲杰出的極速數模轉變成DAC、簡單小數平率生成器DDS、復用技術DAC的處理器級護膚品,或是速度爬取板卡、各式各樣弧形形成器等護膚品,原版現貨黃金,報價資源優勢,迎接聯系。